3 种关键情况下的预防性维护管理
- 见解
- 八月 17, 2020

令食品加工厂闻之色变的两件事情是:食品安全投诉和计划外停机。
为避免发生这类事件,工厂经理和维护人员总是想尽了一切办法。 同时,他们还要负责满足更高的产量要求、处理劳动力短缺问题,当然,还要负责生产安全的食品。
除非生产线能够安全可靠地运行,否则这些目标都无法实现。但即使是在设计完善、结构可靠的系统中,设备也会出现故障,传送带也会发生磨损。您可以采取什么措施来防止您的工厂发生食品安全问题和计划外停机?答案是预防性维护。
我们的应用工程师和客户经理已经在全球各种食品加工设施上花费了成千上万个小时。我们不仅了解当预防性维护工作做得不到位时会出现哪些问题,还了解当其得到充分重视时,会发生何种神奇的转变。
我们已经明确了食品加工企业面临的三种关键情况,以及您在每种情况下可以采取哪些预防性维护措施,来实现卓越运营和确保食品安全
产量提高
这是一种难以应对且日益常见的情况。但是,无论您选择让生产线全天候持续运行,还是为实现产量目标而保持高速率运行,现在做出改变还为时未晚。您可以采取一种简单而有效的预防性维护措施来确保生产线平稳、安全地运行。
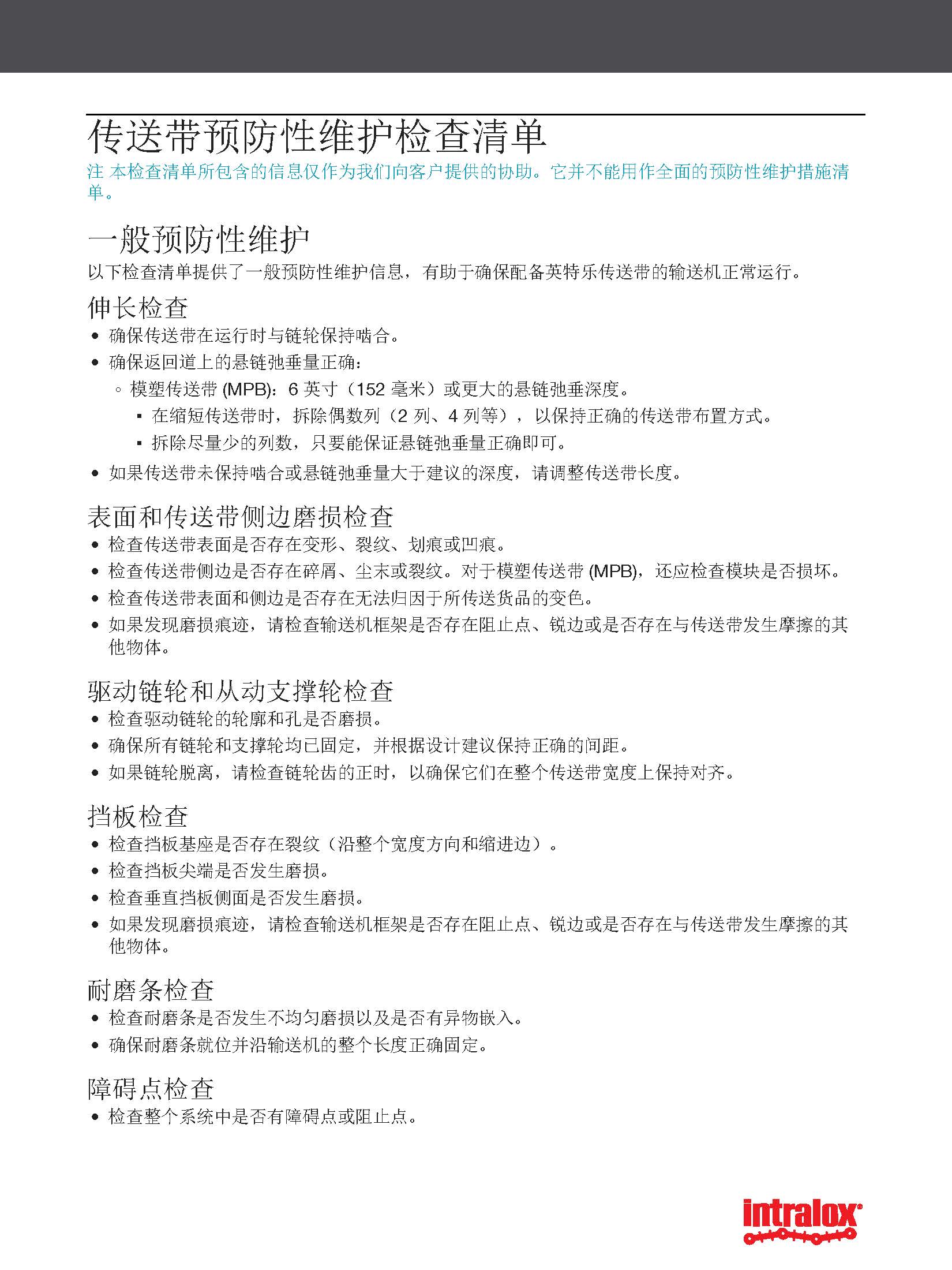
优先进行目视检查
“在维护期外,可以通过定期的目视检查来执行大量预防性维护。”英特乐应用工程师 Rejing Zhou 说道。以下是您应注意的问题:
传送带是否出现严重的松弛和下垂?
如果您的模塑传送带 (MPB) 看起来被拉长了,请根据需要拆下几列模块以缩短传送带。.

左侧:侧边模块损坏的示例。右侧:传送带磨损的示例。
是否有塑料模块缺失或损坏?
如果有,请使用正确的工具拆卸、修理或更换必要的零件。
传送带侧边的外观如何?
如果您发现传送带损坏,或不应发生磨损的部位发生了磨损,请检查输送机以确定原因并予以纠正。
是否在工厂地板上发现了与传送带同色的碎屑或碎片?
这是一个警示信号,表明传送带的某个部位已损坏。请进一步检查传送带行程以找出问题。
传送带是否与框架发生磕绊、摩擦,或是否在输送机的链轮上弹跳?
请咨询您的传送带供应商,让其协助解决此问题。
此外,如果您的工厂使用的是 Intralox ThermoDrive(热塑驱动)传送带,请确保系统中不存在张紧力。“热塑驱动传送带被设计为无张紧力运行,这样可以消除与传送带张紧相关的常见停机问题。”英特乐应用工程师 Logan Clark 说道,“如果传送带出现拉伸现象,请仔细检查是否存在损坏,并根据需要对系统进行必要的修正,同时修理或更换传送带。”
如果正确完成,预防性维护可以消除计划外停机时 间。
Logan Clark,英特乐应用工程师
在长时间停机后启动系统
在我们介绍如何顺利做好启动准备之前,请务必将停机看做是一次机会。无论您的工厂处于季节性停机还是计划外停机阶段,请利用这个时间窗口来执行系统维护,因为员工们通常没有机会开展这项工作。
以下是利用长时间停机情况的两种方法:
- 关键任务 - 制定可相对快速执行的、非常重要的预防性维护任务。
- 里程碑 - 查看您的输送机和传送带的里程碑检查清单,并执行计划的、到期的或过期的预防性维护任务。
如果还您没有预防性维护任务的“关键任务”清单,请参考您的里程碑检查清单来列出一份清单。您可以定期做些什么来确保系统和传送带可靠运行?
充分利用停机时间进行预防性维护之后,请考虑在输送机上执行一个完整的清洁周期。如果传送带不运行,随着时间的推移,就会有灰尘积聚在上面。这可能会造成危险,特别是如果停机期间,工厂内完成了其他工作的话。例如,如果未进行充分清洁就重新启动了系统,那么落在柔软的热塑驱动传送带上的灰尘可能会磨坏传送带。
劳动力短缺
如果您的工厂人手不足,可能看似无法继续开展预防性维护。但事实并非如此。您只需换一种方式进行思考和规划。
让生产人员参与其中
“要调动生产人员的主动性,并 让他们了解需要注意的事项。”Zhou 说道,“工厂的员工一天在那里工作 8 个小时。应该让他们参与进来。培训和鼓励生产人员在当班期间对传送带进行目视检查。如果他们能观察并报告潜在的问题,那么将会大大降低计划外停机的风险。”
使用检查清单
为了尽可能地提高效率,请务必制定一份传送带预防性维护的检查清单。尽量为应定期(例如每天、每周、每月、每季度和每年)完成的任务创建清单。
“拥有检查清单的 5 人团队,会比没有检查清单的 10 人团队更高效。”Clark 解释道。当您的工厂人手不足时,为您的团队配备详细的检查清单,将帮助他们更高效地执行预防性维护。
英特乐团队提示:让您的生产人员参与预防性维护流程。培训他们进行目视检查,在潜在问题发展成为重大问题之前引起相关人员注意。
忽视预防性维护最终会带来麻烦。它会使食品安全、生产、质量和卫生工作面临风险,甚至会损害公司的品牌声誉。
请记住,即使是在压力巨大的情况下,当您认为没有时间或没有员工来执行预防性维护时,事实上您是可以做到的!通过运用创造性思维和前瞻性思维,您就有办法拓展资源,从而完成这些关键任务。
“如果正确完成,”Clark 说道,“预防性维护可以消除计划外停机时间。”

